
FmPro
Migrator Features and Benefits
FmPro
Migrator Demo Available for download...
Bookmark
This Page

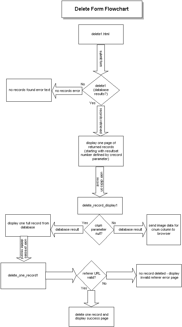
Notes: This flowchart provides an overview of the processing
which is done by the Delete Form Perl CGI scripts.
For web security reasons, this Delete Form process includes a check
of the referrer URL which submitted the record deletion request to the
delete_one_record1 Perl script. This check of the referrer URL improves
web security by insuring that a web attacker cannot submit their own
record deletion request from an untrusted source.


